728x90
웹 개발을 시작할 때 전체적인 그림을 볼 수 있는 좋은 링크를 발견했습니다.
해당 링크는
:=>
여기서 한눈에 볼 수 있는 이미지를 건져서 복붙합니다.
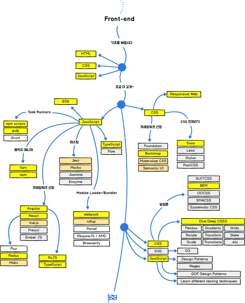
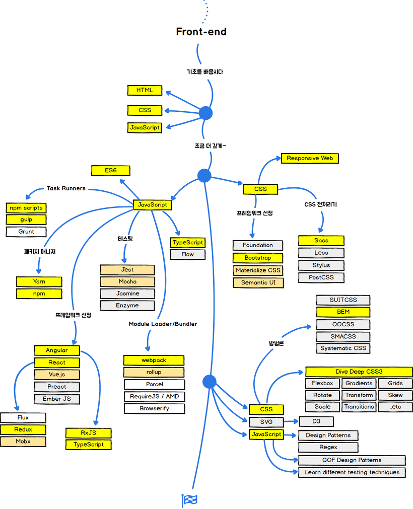
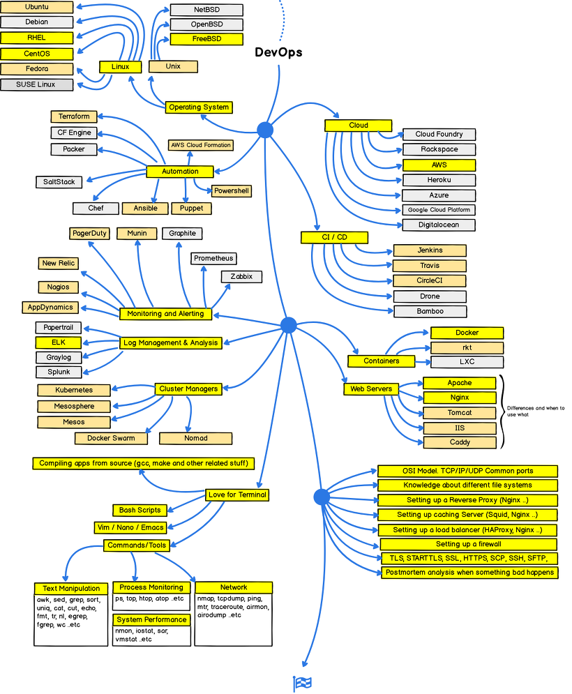
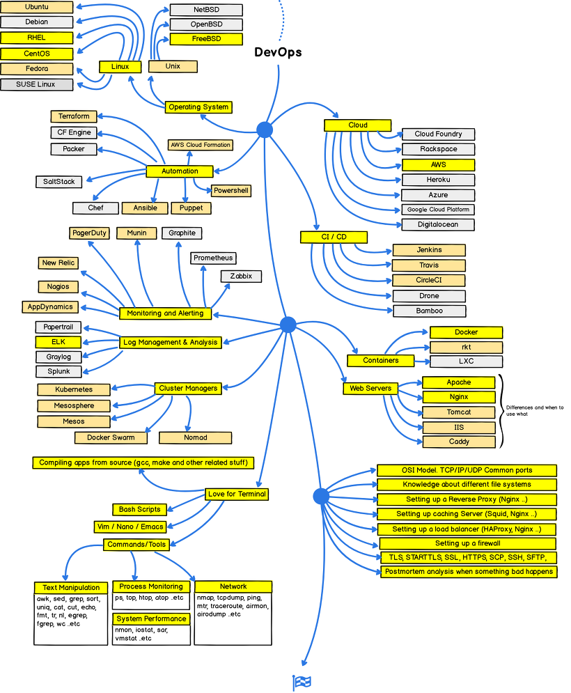
- 전체적인 웹개발의 개요

- 프런트엔드의 테크 개요

- 백엔드의 테크 개요

- DevOps의 테크 개요

물론 해당 테크 개요의 부가적인 설명도
맨 위 링크를 가보시면 확인할 수 있습니다.
그럼,
좋은 자료인 것 같아 남겨봅니다.
728x90
'개발 이야기' 카테고리의 다른 글
| A Comprehensive Guide To JavaScript Design Patterns / 디자인패턴 (0) | 2021.05.15 |
|---|---|
| 깃허브- 멀티유저 지원하는 방법은 무엇이 있나요? (0) | 2021.05.11 |
| 도커(Docker) 입문을 위한 좋은 사이트 (0) | 2021.04.29 |
| 모든 language의 모든 웹프레임워크 순위 (0) | 2021.04.26 |
| 🪁 AI기반 코드 자동 완성 툴 Kite (0) | 2021.04.23 |