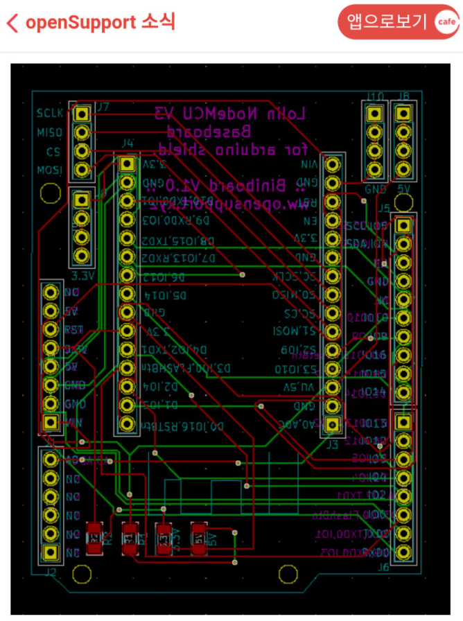
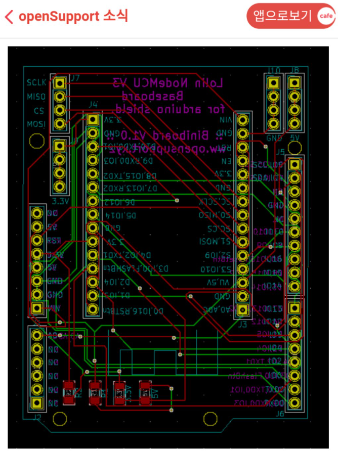
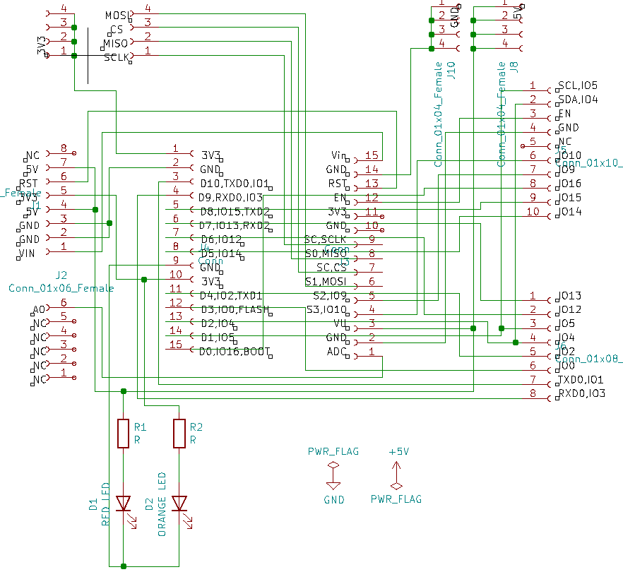
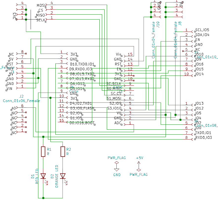
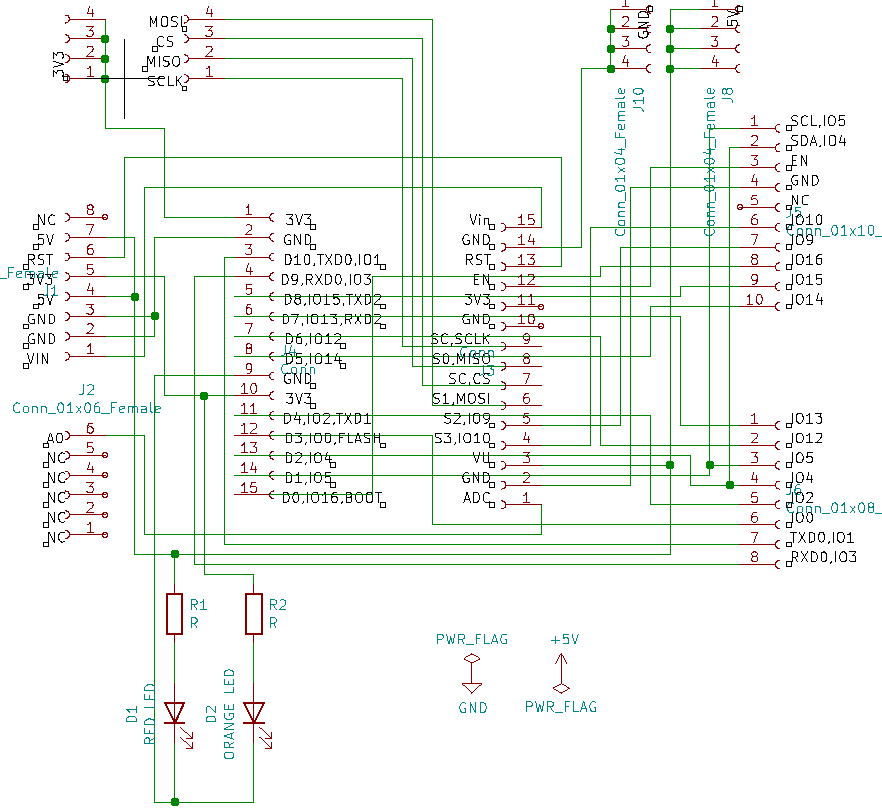
NodeMcu v3 디바이스를 기존에 다양한 아두이노 쉴드를 사용할 수 있도록 확장 캐리어 보드를 제작했습니다.
EDA툴은 KiCad툴로 작성하여 아트웍 그리고 카이캐드 내에서 제공하는 3D뷰어로 작성된 사진을 공유합니다.




회로도나 해당 깃허브드의
더 자세한 정보는 하기 링크에서 확인 가능합니다.
https://m.cafe.daum.net/opensupport.xyz/psGH/3
(추가1)
위 브레이크아웃 / 확장보드의 깃허브는 하기와 같습니다.
:=> https://github.com/freeNanum/biniboard
여기서 보드의 회로도도 확인할 수 가 있습니다.
:=> https://github.com/freeNanum/biniboard/blob/master/V1.0-Schematic/biniboard_V1.0-Schematics.png

(추가3)
국내/한국의 펌웨어 개발자들을 위해서 펌웨어 관련 커뮤니티를 한데 모아 앱 하나로
볼 수 있고 또 찾고자 하는 키워드로 한번에 게시판들을 검색해 볼 수 있는 앱이 있습니다.
'모두의펌웨어' 라는 앱인데 하기 링크에서 다운로드 가능합니다.
:=> https://play.google.com/store/apps/details?id=com.opensupport.ModuFirmware
모두의펌웨어 (펌웨어 개발자들 모두 모여랏!) - Google Play 앱
펌웨어 개발자들의 모든 커뮤니티 모아보기!
play.google.com
그럼,
공유합니다.
'개발 이야기 > 임베디드 개발' 카테고리의 다른 글
| Kaluma - MCU를 제어하는 자바스크립트 플랫폼! (0) | 2021.07.19 |
|---|---|
| 중국 과학원의 새 CPU인 XiangShan RISC-V가 Cortex-A75에 필적하는 성능을 보여 (0) | 2021.07.07 |
| nRF52840 개발환경 구축 - STM32 워크스페이스 소스로 사용하기 (0) | 2021.06.17 |
| Arduino UNO 보드에서 Atmel Studio로 코딩해보자! (0) | 2021.06.15 |
| EasyEDA를 사용하여 PCB설계하기 (강좌) (0) | 2021.06.13 |